我们小区业主花钱购买小区地下停车位,或办理了产权证,或仅仅获得了使用权转让协议。在使用地下停车位时,我们还要额外按年按月向物业服务企业缴纳一定金额的服务费。最让人气恼的是,大家花费大笔资金购买的使用权,或许原本权属就是属于小区全体业主的。只不过在不知情的情况下,开发商忽悠大家掏了不该掏的大笔金钱。
那么,小区地下停车位的权属究竟是属于开发商的还是全体业主的?小区业主应当向哪个政府部门申请确权?因为工作关系,笔者曾多次接触到开发商和业主关于小区地下停车位权属的相关咨询。小区业主如果觉得自己被开发商坑了,又怎样维护自己权益,让开发商退回购买地下停车位的资金呢?
因为小区地下车位的权属不明确,带来一系列问题,比如,1、开发商究竟能不能对地下停车位进行销售或者使用权转让?2、物业服务企业管理过程中,如何认定该地下停车位究竟是使用权专用车位,还是拥有独立产权的专有车位?
而地下停车场不同的属性,物业服务企业收费标准是不一样的。如果产权界定不清,小区业主权利有可能被任意侵害。比如在本地有很多地下停车场属于小区附属设施,小区业主是共有权利人,就因为政府没有相关部门认领权属界定职责,造成相当数量的地下停车场被开发商分割以后,又被非法销售或者使用权转让并非法获利。
在本地,绝大多数的地下停车场都是建在7层以上高层商品房的地下。建筑物都是利用地面建筑的立柱、构造物进行建筑的,属于“结建式”建筑,依据人防部门相关文件规定应当纳入人防车位进行管理。如果向国土规划部门咨询查询,就可以发现此类地下停车场属于小区公用设施。根据人防设施管理规定应属于平时民用,战时人防征用。
原国家人防委、国家计委、城乡建设部《关于改变结合民用工程修建防空地下室规定的通知》(人防委字1984第9号)第二条规定“结合民用建筑修建防空地下室,应贯彻平战结合的原则,确保工程质量,提高投资效果。防空地下室的设计,既要符合战时防空的要求,又要充分考虑平时使用的需要,使其具有战时能防空,平时能为生产、生活服务的双重功能。在报批民用建筑的设计任务书时,要明确防空地下室的平时用途。”
第三条规定“结合民用建筑修建防空地下室,一律由建筑单位负责修建。所需的资金,列入建设项目的设计任务书和概(预)算之内,纳入基本建设投资计划。所需材料,按现行规定,根据建设项目的不同所有制、不同隶属关系、不同投资渠道,分别由部门、地方和企事业单位安排”
为了支持地方房地产经济,各地政府一般不会对房地产建设成本进行法律意义上严格的成本监审,所以很难通过查询商品房建设成本来认定此类地下停车场权属(如果商品房建设成本构成包括了地下停车场,而开发企业可以通过出售商品房收回地下停车场建设成本并获得相应利润,此类地下停车场的权属一般会因为开发商后期商品房交付而转移到小区全体业主;相反,权属则属于开发企业)。
而作为小区个体业主,即便知道自己掏钱购买(或者购买使用权)的地下停车位权属原本就属于全体业主,也很难通过行政或者民事手段要求开发商退款,原因就是在监管层面上,没有一个政府部门愿意帮助业主进行维权。而在地下停车位管理上政出多门,住建、发改、国土规划、税务等部门不愿意主动作为是造成诸多开发商为所欲为的根本原因。
其实,只要住建部门主动出面对地下停车位的建筑结构进行认定,看看是否是人防法上“结建式”建筑;发改部门主动出面对该商品房建设成本进行监审,看看小区商品房建设成本里是否包括地下停车位的建设成本;税务部门主动出面查看一下小区开发企业在小区开发项目中,土地增值税有没有将地下停车位建设成本列入房地产开发成本。
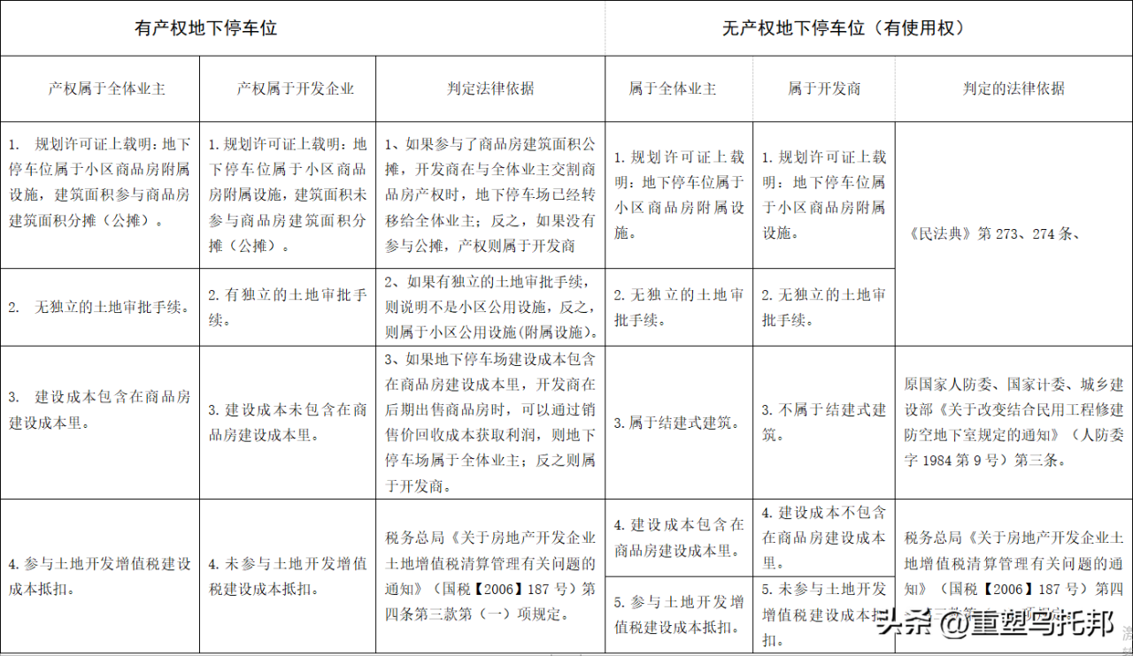
国土规划部门主动出面查看上述资料后结合当初建设规划资料,不难对地下停车位的权属人进行认定。下面是笔者根据相关执法实践列出的一张图表,各位可以对照图表进行确权。地下停车位的权属分两个层级:一是不动产权,二是使用权。使用权从属依附于于建筑物不动产权。本地地下停车位一般没有办理不动产权证,有两个方面原因:一是,该地下停车位依法不具有独立产权,二是,可以办理产权,因为其他原因一直没有办理。
遇到对小区地下停车位权属疑问时,建议先以业主委员会的名义,向发改部门申请公开商品房建设成本构成,再向住建部门申请确认该地下停车场是否属于利用地面向下延伸修建的“结建式”建筑?如果发改部门无法提供商品房建设成本构成,无法确认是否包含地下停车场建设成本,可以税务机关申请公开地下停车场建设成本有没有参与商品房开发时的土地增值税抵扣,在取得上述材料以后,向当地国土规划部门申请确权可能会更容易。当然,也可以直接向国土规划部门申请确权。
下面笔者以一张图表,对地下停车位的各类情形简单进行汇总,供大家对照图表对自己购买的地下停车位权属进行预判,也可以依据此表进行维权。
![图片[4]-一张图表告诉你,你购买的地下停车位,是不是花了冤枉钱-淘米副业](https://img.taomi365.cn/2024/03/20240324152641510.png)
















